9 年
手机商铺
公司新闻/正文
323 人阅读发布时间:2025-10-14 09:52
胶质母细胞瘤(GBM)是一种高度侵袭性的脑肿瘤,患者预后较差且治疗方案选择有限。溶瘤病毒(OV)疗法虽前景广阔,但受免疫中和作用及肿瘤浸润不足的双重限制。神经干细胞(NSCs)能增强溶瘤病毒的递送效率,而脑室内(ICV)给药可提供更广泛的肿瘤接触途径。
近日,复旦大学附属华山医院/上海元宋生物公司研究人员合作共同在期刊《Journal for ImmunoTherapy of Cancer》上发表了题为“Neural stem cell-delivered oncolytic virus via intracerebroventricular administration enhances glioblastoma therapy and immune modulation”的研究论文,深入探讨了神经干细胞(NSCs)搭载溶瘤病毒YSCH-01经脑室给药治疗 GBM 的可行性及其改善肿瘤免疫抑制微环境的调控机制,为克服 GBM 治疗耐药提供了新思路。

研究背景
胶质母细胞瘤(GBM)是目前最常见的、最具侵袭性的原发性恶性脑肿瘤。在成人患者中,约48%为原发性恶性中枢神经系统(CNS)肿瘤。目前的标准治疗方案包括最大范围的安全切除,随后进行放疗以及与替莫唑胺同步化疗。然而,胶质母细胞瘤(GBM)患者的预后极差,中位生存期通常12到15个月。因此,迫切需要开发新的治疗方法。
研究方法
1)用溶瘤病毒感染神经干细胞并评估其病毒摄取与复制能力;
2)通过体外实验检测神经干细胞-溶瘤病毒对胶质瘤细胞增殖与迁移的影响;
3)在异种移植模型和原位模型中评估其肿瘤靶向性、治疗效果及免疫调节功能;
4)利用人源化免疫系统小鼠模型进行单细胞RNA测序和流式细胞术分析免疫应答。
研究结果
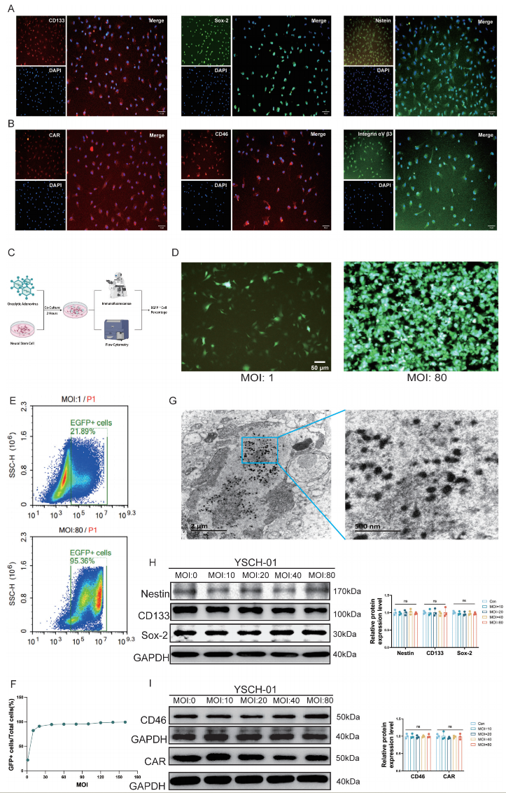
1、NSCs感染OV后仍保持干性,能有效摄取和复制病毒。

神经干细胞(NSCs)的鉴定及溶瘤病毒(OV)对其感染效率
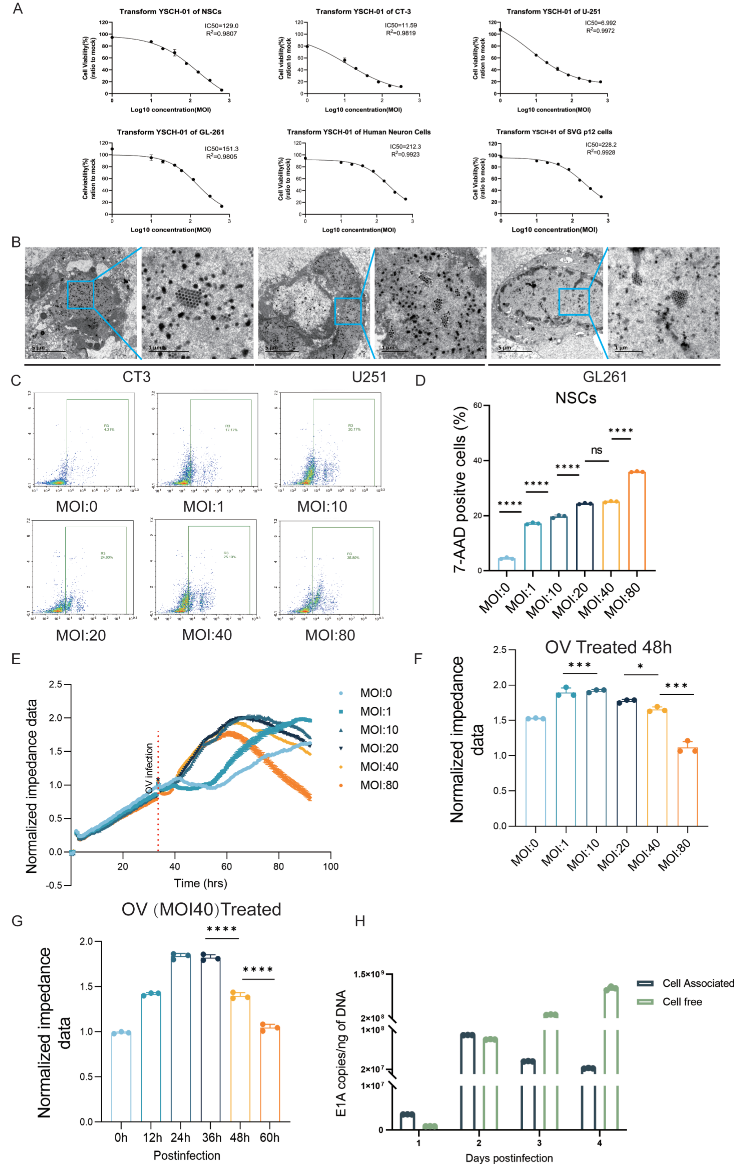
2、体外实验中,NSCs-OV显著抑制胶质瘤细胞迁移、增殖和集落形成。

溶瘤病毒(OV)对神经干细胞(NSCs)和胶质瘤细胞的感染效率及细胞毒性作用。
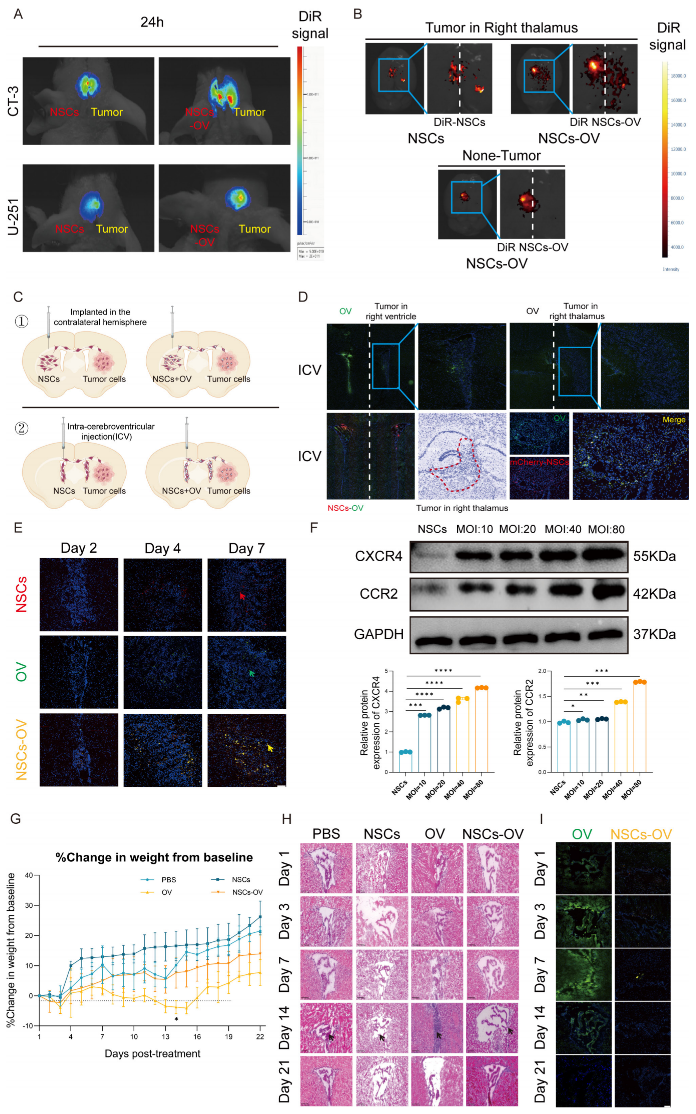
3、体内原位GBM模型中,NSCs-OV表现出增强的肿瘤归巢能力,延长病毒持久性,减少肿瘤负荷,同时减轻炎症和全身毒性。

神经干细胞-溶瘤病毒在胶质瘤模型中的肿瘤靶向能力及神经干细胞减轻溶瘤病毒诱导的炎症反应。
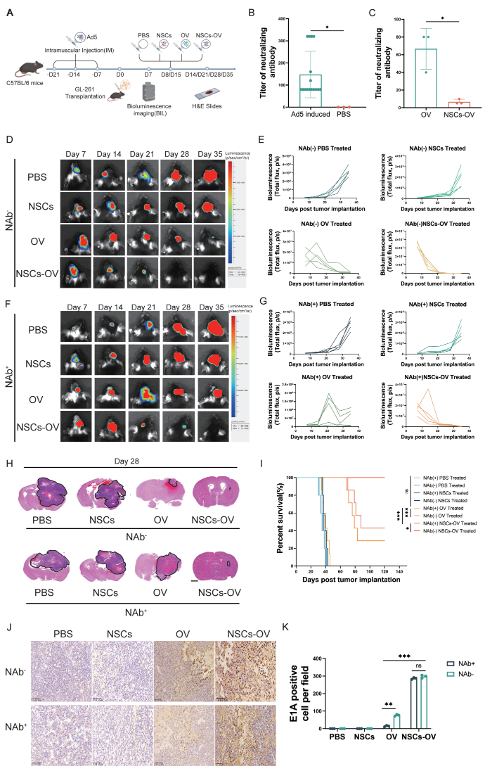
4、NSCs保护OV免受中和抗体影响,维持疗效。

神经干细胞-溶瘤病毒(NSCs-OV)在有或无预先存在中和抗体(NAb+或NAb⁻)的荷胶质瘤小鼠中的治疗效果。
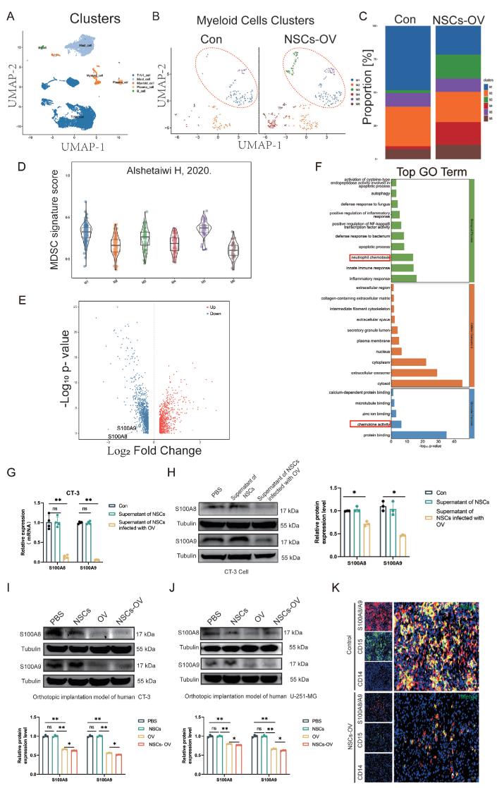
5、单细胞RNA测序显示,NSCs-OV治疗通过下调S100A8/A9、髓系抑制细胞(MDSCs)标志物及招募MDSCs的趋化因子,减少促肿瘤炎症。

胶质瘤模型中神经干细胞-溶瘤病毒(NSCs-OV)的单细胞测序和蛋白表达分析。
6、NSCs-OV与帕奎莫德联合使用,通过减少MDSCs和增加活化T细胞,进一步抑制肿瘤生长。

神经干细胞-溶瘤病毒联合帕喹莫德治疗可增强胶质瘤模型的抗肿瘤疗效。
研究结论
本研究证实,神经干细胞(NSCs)作为高效的溶瘤病毒(OV)载体,经脑室内(ICV)给药可显著提升胶质母细胞瘤(GBM)的靶向治疗效果。该递送系统不仅有效保护OV免受中和抗体清除、延长病毒在肿瘤部位的存续时间,还显著降低了全身毒性。单细胞测序显示,NSCs-OV通过下调S100A8/A9(髓系抑制细胞MDSCs标志物)及相关趋化因子,减少MDSCs浸润,重塑免疫抑制性微环境。尤为重要的是,与S100A8/A9抑制剂帕喹莫德联合使用可进一步降低MDSCs水平,增加活化T细胞浸润,显著增强抗肿瘤效果。该研究为改善GBM治疗提供了“NSCs-OV+帕喹莫德”的联合治疗策略。