9 年
手机商铺
公司新闻/正文
2026 人阅读发布时间:2020-04-02 10:14

近日,英国伦敦癌症研究所Kevin J. Harrington研究团队,在Molecular Therapy Oncolytics 杂志上发表论文《The PERK Inhibitor GSK2606414 Enhances Reovirus Infection in Head and Neck Squamous Cell Carcinoma via an ATF4-Dependent Mechanism》。研究发现PERK抑制剂GSK2606414通过抑制eIF2a-ATF4信号通路提高呼肠孤溶瘤病毒(REO)对头颈部鳞癌的治疗效果。

研究者选用了恶性程度较高的HN5和 FaDu 细胞用于实验,该两株细胞HPV阴性,TP53突变,且高表达EGFR和HER2。在2D和3D的环境下培养的细胞,使用不同浓度的PERK抑制剂GSK2606414刺激细胞,均能显著的提升肿瘤细胞对呼肠孤溶瘤病毒(REO)的敏感性。


除此之外,通过检测GSK2606414刺激的细胞,其REO的衣壳蛋白s3 and m1C蛋白的表达量也显著提升,也即病毒的相对存活率提高。

研究者使用了两种不同处理方式来降低PERK的表达,一种是可以通过TET诱导的shRNA干扰PERK表的HN5细胞荷瘤,每天给予强力霉素诱导,另一种是正常HN5细胞荷瘤后给予GSK2606414抑制剂处理。两组荷瘤小鼠在第0和第9天给予瘤内注射REO病毒治疗。结果显示,两种处理方式的小鼠肿瘤生长显著被抑制。也即,抑制PERK表达可以有效的提升REO的治疗效果。

在机制研究实验中,研究者发现通过shRNA干扰ATF4基因表达,可以消除GSK2606414诱导的呼肠孤病毒蛋白水平的升高,即证实ATF4基因是产生协同疗效的关键基因。

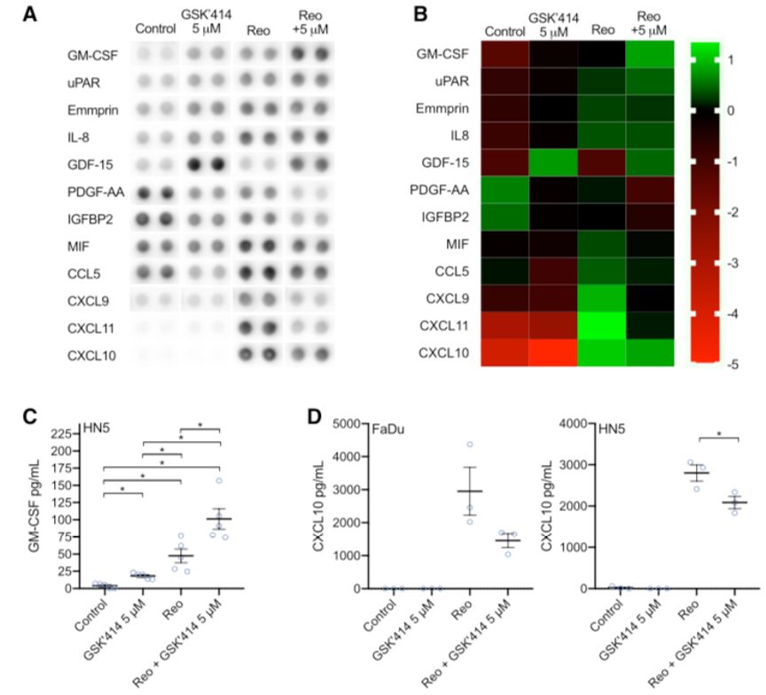
为了进一步评估GSK2606414对呼肠孤病毒诱导的细胞因子分泌的影响,研究者进行了实验细胞基因表达谱芯片分析,结果发现一些细胞因子发生了变化,最显著的是粒细胞-巨噬细胞集落刺激因子(GM-CSF)水平升高,一些T细胞趋化剂(如CXCL9、CXCL10和CXCL11)水平降低。GSK2606414降低了CXCL10,但联合治疗组的水平仍明显高于未治疗对照组。这些数据表明,GSK2606414可能通过GM-CSF帮助树突细胞浸润和抗原提呈,但可能通过降低CXCR3配体CXCL9-11的水平来抑制T细胞的趋化性。

延伸拓展

PERK
蛋白激酶R样内质网激酶protein kinase R (PKR)-like endoplasmic reticulum kinase (PERK),是位于内质网膜上的一种I型跨膜蛋白,属于elF2a上游激酶家族中的一种,可偶联内质网应激信号,从而抑制翻译。内质网应激会增强 PERK 活性,随后磷酸化 eIF2α 以促进减少翻译。

来源:https://www.cst-c.com.cn/
呼肠孤溶瘤病毒
呼肠孤病毒(Reovirus)是一种天然存在的非致病性双链RNA(dsRNA)病毒,可选择性在肿瘤细胞内增殖,已证实其对多种来源的肿瘤细胞均可发挥溶瘤效应。作为溶瘤病毒研究及应用领域的领跑者,加拿大Oncolytics Biotech公司已使用reovirus在全球范围内开展了30余项临床试验,其中对头颈部麟状细胞癌的研究已进入Ⅲ期临床试验。近年来,将reovirus与其他抗肿瘤治疗手段有机整合的联合治疗策略已成为reovirus临床应用的重要方向,多个联合治疗方案已进入临床试验研究。
2017年
2018年
2018年